Номер 499 - ГДЗ Алгебра 8 класс. Мерзляк, Полонский. Учебник. Страница 130

Вернуться к содержанию учебника

Упражнения §16. Страница 130

496 497 498 499 500 501 502

Вопрос

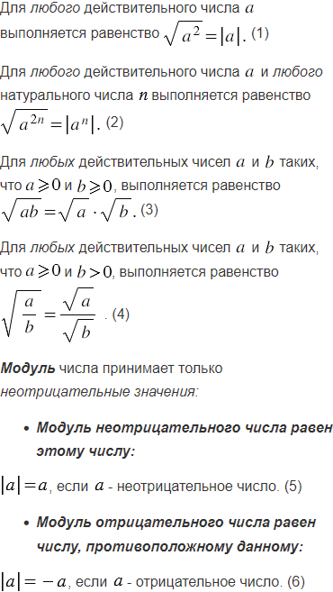
Чему равно значение выражения:

Подсказка

Ответ


Вернуться к содержанию учебника