Номер 96 - ГДЗ Алгебра 8 класс. Мерзляк, Полонский. Учебник. Страница 24

Вернуться к содержанию учебника

Упражнения § 3. Страница 24

93 94 95 96 97 1 2

Вопрос

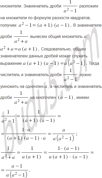
Приведите к общему знаменателю дроби:

Подсказка

Ответ


Вернуться к содержанию учебника