Номер 399 - ГДЗ Алгебра 7 класс. Мерзляк, Полонский. Учебник. Страница 77

Вернуться к содержанию учебника

Страница 77

396 397 398 399 400 401 402

Вопрос

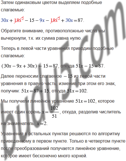
Решите уравнение:

Подсказка

Вспомните:

  1. Что значит решить уравнение.
  2. Свойства уравнений.
  3. Линейное уравнение и его корни.
  4. Деление и дроби.
  5. Что называют многочленом.
  6. Как умножить многочлен на многочлен.
  7. Как умножить одночлен на многочлен.
  8. Как умножить одночлен на одночлен.
  9. Правила раскрытия скобок, подобные слагаемые, приведение подобных слагаемых.
  10. Правила сложения рациональных чисел.
  11. Правила вычитания рациональных чисел.
  12. Правила умножения рациональных чисел.
  13. Правила деления рациональных чисел.
  14. Модуль числа.
  15. Противоположные числа.
  16. Степень с натуральным показателем.
  17. Свойства степени с натуральным показателем.
  18. Сокращение дробей.

Ответ


Вернуться к содержанию учебника